Token Gating
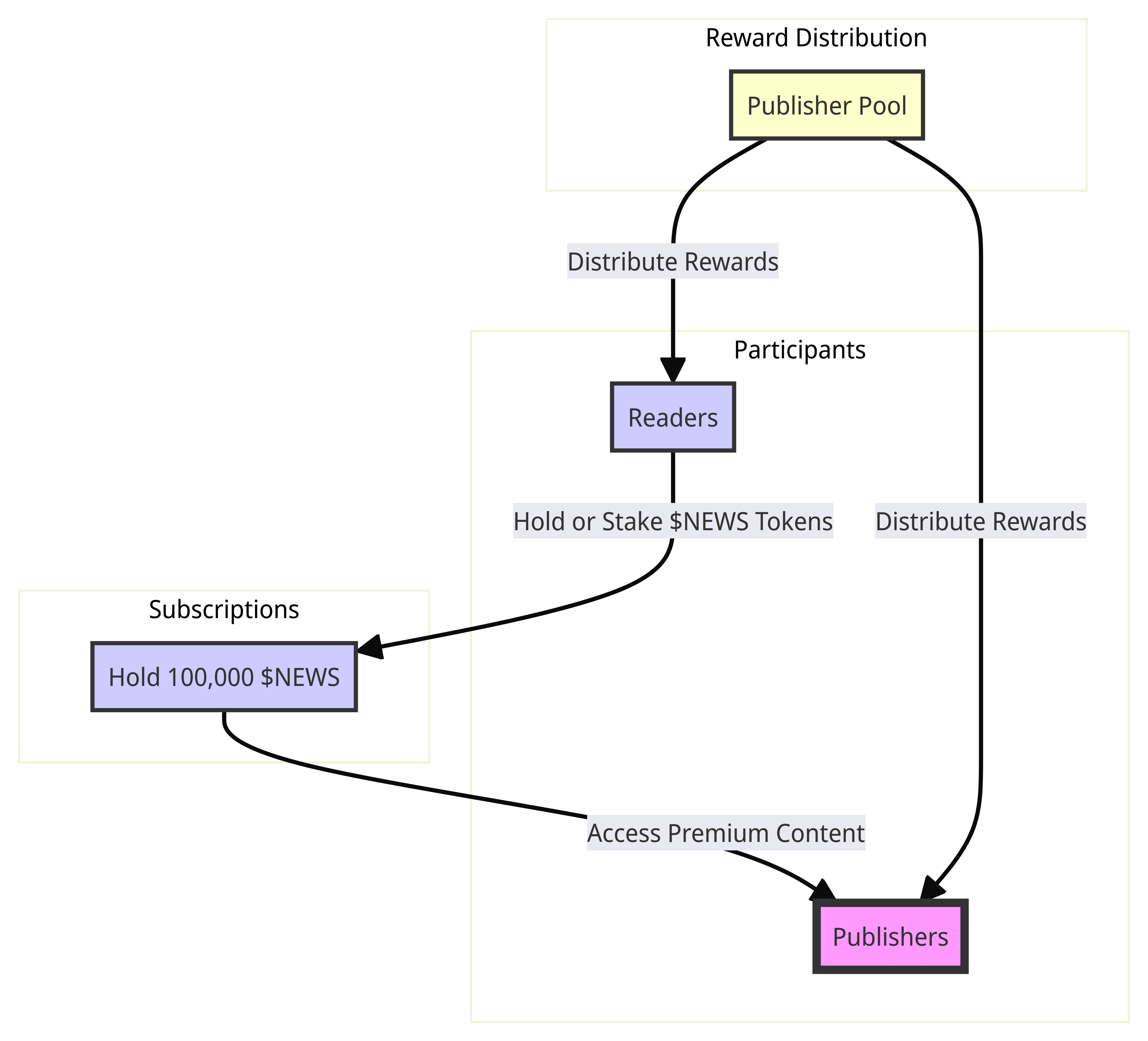
PUBLISH 2.0 has built a comprehensive token gating model for PUBLISH 2.0 that includes incentives for both publishers and subscribers. This model will feature a Publisher Pool where rewards are distributed in proportion to the staked $NEWS tokens from both subscribers and publishers.
Key Components of the Enhanced Token Gating Model
Token Gating Mechanism
User Tiers and Access Levels
Publisher and Subscriber Requirements
Reward Distribution Mechanism
Economic Impact
1. Token Gating Mechanism
Token Gating involves restricting access to premium content based on $NEWS token holdings. Only users who hold or stake a specified amount of $NEWS tokens can access premium content.
2. User Tiers and Access Levels
Creating different user tiers based on $NEWS token holdings can further enhance the token gating model. Publishers can offer varying levels of access and benefits.
Example:
Requirements: Hold 100,000 $NEWS tokens
Benefits: VIP access to events, personal interaction with content creators, special recognition on the platform.
3. Publisher and Subscriber Requirements
To incentivize both publishers and subscribers, we introduce staking requirements and a shared reward pool.
Publisher Requirements:
Staking: Publishers must stake a minimum amount of $NEWS tokens to qualify for the reward pool.
Content Quality: Publishers need to maintain high-quality content standards to keep their staked tokens eligible for rewards.
Engagement Metrics: Higher engagement (likes, shares, comments) on their content can boost their share of the rewards.
Subscriber Requirements:
Staking: Subscribers must stake $NEWS tokens to access different tiers of premium content.
Engagement: Active engagement with the content (reading, liking, commenting) can increase their rewards.
Loyalty: Long-term staking and consistent engagement can provide additional rewards.
4. Reward Distribution Mechanism
Publisher Pool: A portion of the $NEWS tokens from 'Ecosystem Incentives' is allocated to the Publisher Pool. Rewards from this pool are distributed based on the proportion of staked tokens from both publishers and subscribers.
Reward Calculation:
Total Publisher Pool: A fixed percentage of the platform's revenue allocated to the pool.
Proportional Distribution: Rewards distributed in proportion to the staked tokens from publishers and subscribers.
Rp=StSp×PpRp: Rewards for the publisher.
Sp: Tokens staked by the publisher.
St: Total tokens staked by all publishers and subscribers.
Pp: Total Publisher Pool.
Subscriber Rewards: Subscribers receive rewards based on their engagement and the amount of $NEWS tokens staked.
Rs=Et+StEs+Ss×PpRs: Rewards for the subscriber.
Es: Engagement score of the subscriber.
Ss: Tokens staked by the subscriber.
Et: Total engagement score of all subscribers.
St: Total tokens staked by all publishers and subscribers.
Pp: Total Publisher Pool.

5. Tokenomic Impact:
Increased Demand for $NEWS Tokens: As users seek access to premium content, the demand for $NEWS tokens rises.
Enhanced Utility: $NEWS tokens gain more utility, being used for staking, content access, and earning rewards.
Engagement and Growth: Incentivizing user engagement with premium content and rewards promotes platform growth and user activity.
Revenue Generation: Publishers earn additional revenue streams through the reward pools, supported by $NEWS tokens.
Conclusion
By integrating a token gating mechanism and a reward distribution system for both publishers and subscribers, PUBLISH 2.0 can create a robust ecosystem that incentivizes content creation, user engagement, and long-term token holding. This model not only adds value to the $NEWS token but also promotes a thriving and dynamic community within the platform.
Last updated